近些年, 雷火电竞app
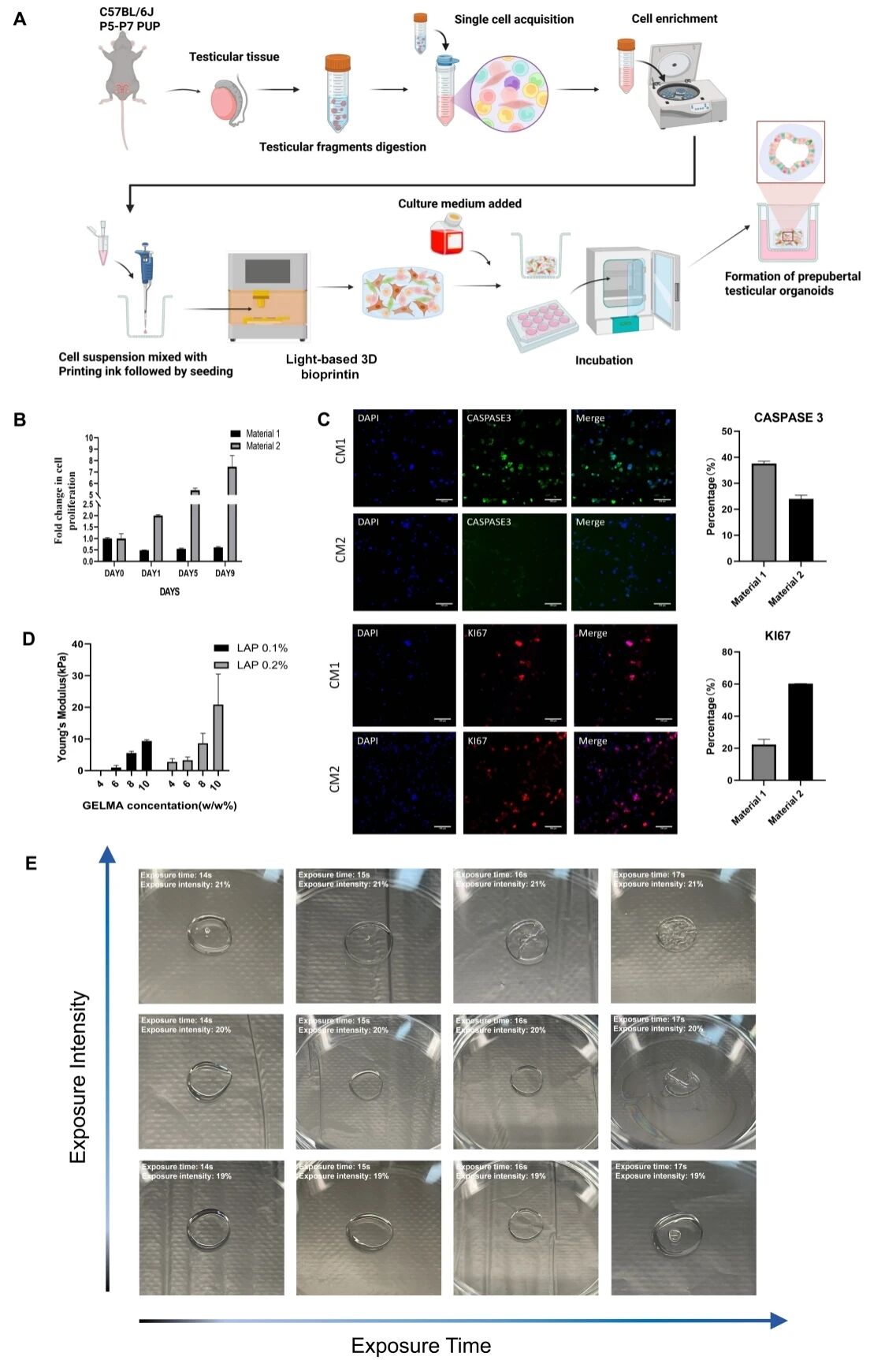
与赛箔(深圳)自动化高新科技较少大公司(如下又称“赛箔”)联席做好的一系列适用生物技术设备3D彩印技术设备,建立起了用以早期的制剂生殖医学中心渗透性肿瘤筛查的小鼠睾丸类各器官模型工具,分析结果《Light-based 3D Bioprinting of Testicular Organoid as an In Vitro Model for Reproductive Toxicity Assessment》重登时代国际权威部门杂志《ACS Biomater. Sci. Eng.》。

男孩子男孩子不孕男孩子不孕本上个世纪是位居恶性肿瘤和心脑血液患病的3、大患病,世界上约有8~15%育龄年轻夫妇受其引响,表中男孩子理由占50%上。男孩子男孩子不孕的理由有诸多,但将会与损失精子再次发生的后本性性,拿到性或特发性重要因素密切相关,表中有那部分理由是仍然区域毒素还有肿瘤药材的生殖医学中心健康致癌性会导致的。现阶段新的电学终产物的数量怏速生长,致癌性评分的供需也进而增多,这部分事情会导致市场中供不会求。ICH在ICH S5中强调的“3R”标准也已已成为科学有效研究方案者们的有目共睹。如此,形成是一个mtk量的肿瘤药材生殖医学中心健康致癌性换用对模型燃眉之急。
小鼠睾丸类器官生成的 3D 生物打印条件和培养参数的设计:通过对睾丸外基质的探索,发现睾丸外基质中最主要的成分为Ⅰ型胶原蛋白,选用GelMA制备生物墨水;根据睾丸的组织刚度范围,确定了墨水中各成分的浓度;通过尝试不同的打印参数,筛选出了打印状态最佳的条件,细胞在模型中生长良好,证明了模型的生物相容性。
使用青春期前小鼠细胞建立生物打印睾丸类器官的建立与表征:通过对比两种不同的培养基在睾丸类器官培养过程中细胞的状态,发现在使用一些固定的添加因子的培养基,更有利于细胞的生长,并且在培养过程中产生肉眼可观察到的类似于精小管的区室化结构产生。
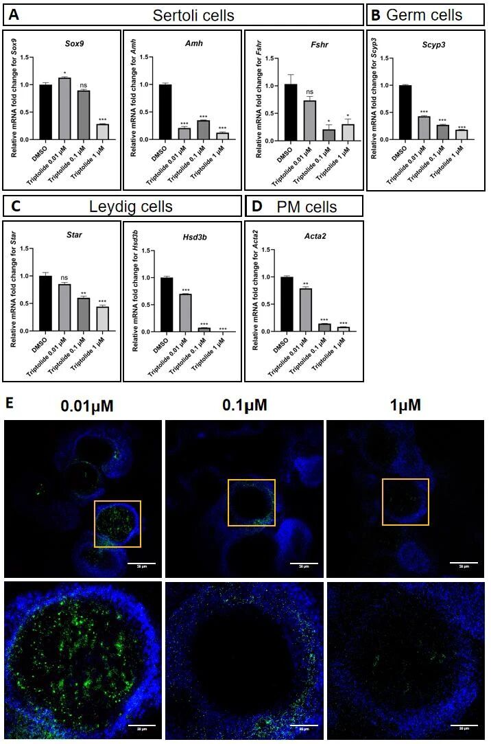
睾丸类器官表现出区室化的管状结构并保留关键的性腺细胞谱系:IF染色结构显示,经过14天的类器官培养后,细胞逐渐自组织成类似精小管样的结构,α-SMA形成一个具有空腔的管状结构,DDX4分布在α-SMA的内壁上,GATA4则和DDX4混合分布,3β-HSD不均匀的分布在管状结构之间,与睾丸天然组织分布一致。
体外睾丸类器官培养过程中细胞类型特异性基因表达谱的时间变化:通过基因表达分析表明,优化的类器官培养系统支持长期多种睾丸细胞类型的存活和维持。这类器官的基因表达谱与体内睾丸非常相似,表明了生物3D打印睾丸类器官的成熟且功能正常。
生物打印的睾丸类器官能够评估生殖毒性:该模型可以有效的检测出雷公藤甲素对于睾丸细胞已知的各类毒副作用,能够精准地识别靶细胞,从而为机制研究提供更为丰富的信息支持。小鼠睾丸类器官模型初步展现出作为雄性生殖毒性评价及其机制研究平台的潜力。
本探讨创造出一个的类人内脏类别才可以精准性的仿真模拟睾丸集体的基本材料主成和强度。相较于于传统型的激发方式英文,该激发相关性改善了神经元-神经元、神经元-基本材料相护反应的社会关系和资讯讨论,为雄性生殖中心给予了更相当内环镜的类别。
本设计能够 网站优化3D彩打的的材料密度、彩打参数值、培養具体方法或者培養基的成分表,淘汰出小鼠睾丸类地方培養的合适必要条件。
首次建立生物3D打印睾丸类器官模型并用于雷公藤甲素的毒性评价
本科学科学研究动用提高后的状况同时的养育液涉及的养育出了还具有区室化管状框架的睾丸类组织,并运用雷公藤甲素对建模方法实行了过程应急验证用。用该科学科学研究,应急验证用了海洋生物三维打印机建模方法在较早治疗药材毒素产前筛查因素的有潜力,为治疗药材非临床检验应急性品价出示了充分支持系统。
此次雷火电竞app
与赛箔合作的研究成果首次建立了一种基于光固化3D生物打印技术来制造睾丸类器官,为药物非临床安全性评价提供了一个高通量的新方法和新模型。类器官与生物3D打印技术的结合,不仅使生殖类器官的研究更近一步,还为日后个性化模型的建立提供了重要依据。期待在这成果能在未来转化为实践,为不孕不育患者带来更多希望。